01 客人来访接待方案
02 前台电话礼仪方案
03 公司商务接待方案

行政部
一、客人来访接待方案
客人来访接待方案
为规范前台接待专员对各类来访人员的登记、安排、等待和引领工作,明确客人来访的接待程序,塑造公司的良好形象,特制定本方案。
一、客人来访接待流程
有客人来访时,前台接待专员的接待流程如下图所示。

二、客人来访接待操作规范
1.招呼客人
当前台接待专员看到有客人来访时,要主动上前或从座位上站起来,上身稍稍前倾,微笑着询问:“您好,请问您是?”、“请问您找哪位(谁)?”等。若是公司的常客,接待专员直接打招呼即可,如“李总,您好”等。
有客人来时,接待专员正在接电话或处理急事,应先用眼神和点头方式示意来人稍等,然后尽快处理手中的事情。
2.问明来访事由并登记
前台接待专员与来访人员寒暄后,要问明来访人员的访问事由,并先通过电话的方式询问公司相关部门是否有需要,然后根据指示或引领其进入工作区内或请其离开。
3.通知被访者
在来访人员填写“公司来访客人登记表”后,前台接待专员应电话通知被访者,告诉其来访人员的单位和姓名,并与被访者确认双方的会面地点。
4.安排客人等待地点
在通话时,接待专员若不能确定被访者指定的会面地点是否空闲,可先问询,核实后再与被访者确认或另行安排地点。
5.引领客人到达等待地点
确认会面地点后,前台接待人员可亲自引领客人前去,或者向客人说明行走路线,让其自行前往。
6.招待客人
若是前台接待专员直接引领客人到会面地点,在安排客人就座后,应为客人送上茶等饮料,最好先询问一下客人是否有特殊要求。
7.微笑离开
安排好客人后,接待人员应微笑着向客人打招呼:“我们李总说他马上就过来,请您稍等,如有事情尽管吩咐!”待客人没有问题或需要时再离开。
三、方案的实施
前台接待人员应认真学习本方案,若发生与来客争执、接待态度恶劣等情况,接到来客投诉,一次罚款元,超过三次记过一次并调离此岗位。
四、接待场景演示
人物:A公司前台张小姐,B公司媒介主管李先生, A公司企划部王经理
事由:B公司媒介主管拜访A公司企划经理
场景再现:
张小姐(看到有客人推门进来,站起身,微笑着询问):您好!
李先生(招手示意):您好,您好!
张小姐:请问您找哪一位?
李先生:我要找你们企划部的王经理,我已经跟他约好了。
张小姐:好的,请您作一下登记,我马上为您转告。(取出“来访客人登记表”,请客人填写,然后拨通王经理的电话)
张小姐:王经理您好,B公司的李先生拜访您,正在前台等候!
王经理:请他到三号会客室吧,我马上就过去。
张小姐:三号会客室正在用,我帮您看一下其他地方。一会再告诉您。(放下电话,快速询问哪间会客室空闲)
张小姐:王经理您好,会客室都在用,只有咖啡室没有人用。
王经理:那正好,就去咖啡室好了,告诉李先生,我一会儿就到。
张小姐:好的。(放下电话,面向李先生)
张小姐:李先生,王总让您先去咖啡室稍等他一会儿,他马上就来。
李先生:好的。
张小姐:我领您过去吧。(示意自己的同事暂时处理前台事务,然后领着李先生前往咖啡室等候王经理)

行政部
二、前台电话礼仪方案
前台电话礼仪方案
为了进一步规范公司来电的处理程序,塑造公司的良好形象,保证公司信息的通畅,特制定本方案。本方案适用于前台接待专员对各类电话的接听、转接和处理等工作。
一、来电处理流程
电话铃声响起时,前台接待专员应按照下图所示的流程进行处理。

二、来电处理礼仪规定
(一)来电处理礼仪的总体要求
1.电话铃声响起后,接待专员应尽快拿起听筒接听。
2.电话用语要礼貌、热情、简洁、流畅,使对方感到心情舒畅,给对方留下较好的印象。标准用语为:“您好,这里是××公司。”
3.接待专员应备有电话本,电话记录要既简洁又完备。在接听、记录过程中,接待专员要始终保持谦虚的态度,如果接待专员没听清,要及时请对方复述。
4.接待专员要熟记公司各部门分机号码,保证接转电话准确无误。
5.在接到责难或批评性的电话时,接待专员应委婉解释,并向其表示歉意或谢意,不可与客人争辩,更不可发生言语冲突。
6.接待专员对对方提出的问题应耐心倾听,让其适度地畅所欲言,期间接待专员可以通过提问的方式来探究对方的需求与问题;如遇到需要查询数据或另行联系的事件时,若需要时间较长,最好不要让对方久候,应改用另行回话等方式,并尽早回复。
(二)接听电话各环节的礼仪规范
1.电话铃声响起时
在电话铃声响起三次之内,接待专员必须接听电话,以免引起对方的不满。即使业务繁忙,接待专员也应迅速地接听电话,并优先接听长途电话。
2.电话的转接
(1)电话接通后,接待专员应使用以下语句:“您好,这里是××公司!”
(2)对于任何找者或领导的电话,接待专员必须首先转到相关人员的秘书或助理那里,这样可以保证管理者或领导不被某些无关紧要的电话打扰。
(3)如果来电者能说出要找的人的名字,则前台接待专员必须回答:“请稍等,我帮您转到他的办公室。”然后,将电话转给相关秘书。
如果秘书的电话占线或找不到秘书,则前台接待专员必须回答:“对不起,王先生电话正占线,您要等一下吗?”如果对方回答“是”,接待专员可不挂断来电者的电话,但等到快一分钟时,必须向来电者确认是否还要继续等候。此时必须说:“王先生的电话还在占线,您还要等侯吗?”如果对方回答“否”,则前台接待人员要问明其来意或是否需要转告。
(4)如果前台接待专员知道对方要找的人现在不在办公室,则应说:“对不起,张先生暂时不在办公室,请问有什么事情?我可以转告吗?”或者说“对不起,张先生出差了,请问有什么事情?我可以转告吗?”接待专员千万不要在不了解对方动机和目的的情况下随便传话,更不要在未授权的情况下说出受话人的行踪或将受话人的手机号码或家庭电话号码告诉来电者。但是,也不要只说“他不在”就将电话挂断。
(5)如果来电者不希望或者不确定和具体某个人通话时,前台接待专员必须说:“有什么可以帮到您吗?”以此了解来电者的目的。如果是投诉电话,接待专员应该仔细聆听后,帮他找到可以解决问题的人,但不能将电话直接转到公司领导那里。如果是推销电话,接待专员则必须说:“对不起,赵先生出差了,他的秘书暂时联系不上,您需要我转达什么信息吗?”
(6)如果来电者拨错了号码,前台接待专员应说:“对不起,您是不是打错了?这里是××公司。”如果有必要,还可以告诉来电者“这里的号码是××××××××”。
3.电话记录
接听电话,若来电者要找的人不在而需要进行电话记录以备转告时,前台接待专员应牢记“5WIH”技巧,即When(何时)、Who(何人)、Where(何地)、What(何事)、Why(为什么)、How(如何进行)。
4.通话时
(1)通话中前台接待专员不得对着话筒打哈欠、吃东西,也不要同时与他人闲聊。
(2)通话时如果有其他人进入办公场所,前台接待专员不得置之不理,而应该点头致意。如果需要与同事讲话,前台接待专员应有礼貌地说:“请您稍等”,然后捂住话筒,小声交谈。
(3)通话时接待专员要注意控制音量,声音不要太小,以对方能听清楚为宜,还要特别注意声调、语速以及表达的准确度。
5.通话结束前
准备结束通话时,一般应由打电话的一方提出,然后彼此客气地道别;应有明确的结束语,如“谢谢”、“再见”,不可只管自己讲完就挂断电话。打完电话后,不要自己先挂断电话,应该等对方挂断之后再轻轻放下。
(三)错误电话的处理
1.对不指明的电话,自己不能处理时,接待专员可坦白告诉对方,并马上将电话交给能够处理问题的人。在转交前,应先把对方所谈内容简明扼要地告诉接收人。
2.如果分机转接错误,接待专员应告知对方:“抱歉,×××不是这个号码,他(她)的分机号码是×××,我先帮您转接,如果没转过去请您重新拨×××号码,请稍等。”然后迅速将电话转接到正确的分机上。
3.如果遇到对方拨错号码,接待专员不可大声怒斥或用力挂断电话,应礼貌告知对方。如果是自己拨错了号码,应马上向对方表示歉意。
三、方案的实施
前台接待专员应认真学习本方案。若发生与来电者争执、接待态度恶劣、转错电话等情况,接到投诉或延误公司业务进程,公司将视情节轻重,根据《公司奖惩办法》的相关规定,给予罚款、通报批评和记过等处分,如给公司造成重大损失将作开除处理。
四、来电接听场景演示
下面是一位客户给××公司打电话时,该公司前台接待专员与这位客户的对话过程。
(客户拨通电话,响了两声即有人应答)
前台:您好,这里是××公司。
客户:你好!
前台:请问您找哪位?
客户:请问销售部的张经理在吗?
前台:对不起,他正外出,请问您是哪位?
客户:我是××商场市场部,他什么时候回来呢?
前台:这个不清楚,我能为您效劳吗?(我能帮您什么忙吗?)
客户:谢谢,我还是跟他再联系吧。
前台:那也好,他若回来我请他跟您联络,请问您贵姓?电话号码是多少?
客户:我姓王,电话是×××。等他回来让他赶紧给我打电话。谢谢!
前台:没问题。
客户:再见。
前台:再见,王先生!

行政部
三、公司商务接待方案
××公司商务接待方案
一、总则
1.目的
商务接待是公司行政事务和公关活动的重要组成部分,为使公司商务接待工作规范有序,塑造统一的对外形象,合理控制接待费用,特制定本方案。
2.适用范围
本方案适用于公司所有商务接待活动,包括公司及所属各部门,以及各子、分公司经营管理活动所必需的接送、食宿、购票、会谈和陪同参观等方面的安排工作。
3.接待责任单位
公司的一般商务接待活动由行政部负责实施,各相关部门配合。遇到重大接待工作和活动,可由总经理或行政总监协调若干部门共同做好此项工作,有关部门要积极主动配合。行政部应以本方案为模板,结合公司的接待制度,制定每一项具体的接待方案并组织实施。
二、接待准备工作
(一)了解接待对象的情况
负责接待的人员需要事前了解接待对象的具体情况,如下表所示。

(二)制订接待计划
一个完善的接待计划应包括接待规格、日程安排、费用预算等内容。负责接待人员做好计划后,应根据接待规模的大小报相应领导审批后实施。
1.接待规格
接待规格是指接待工作的具体标准,其基本内容包括接待规模的大小,主要陪同人员职务的高低以及接待费用的多少等,一般分为高格接待、对等接待和低格接待三种形式。

2.活动日程
活动日程,即根据接待对象的来访目的、日程安排等确定其在来访期间的各项工作和活动的时间安排,接待人员要周密部署,安排好下列四项内容。
(1)接待的日期和具体的时间。
(2)具体的接待活动内容及每一项活动的具体时间安排,如确定主持人、介绍重要客人、组织领导或重要客人致辞、安排合影和重要客人留言题字等。
(3)确定各项接待、活动的场地。如接待室、休息室、住宿地点、会议场所和宴会地点等,还要备好各场地所需的音响、照明设备、录像机和花篮等。
(4)接待人员的各项工作安排。一般陪同、接送、剪彩、留言和题字等活动都要预先安排专人负责。其中陪同人员包括主要陪同领导、相关的职能部门领导和有关的技术人员或其他人员,公关人员应根据来宾的情况事先拟订各个项目陪同人员及工作人员的名单,报请领导批准,以便相关人员安排时间。
3.费用预算
接待人员应以接待计划为基础,提前做好接待费用预算。一般费用预算包括招待费、食宿费、交通费、材料费和纪念品等。接待人员最好估算出大体数额,以便领导审批、申领费用等。

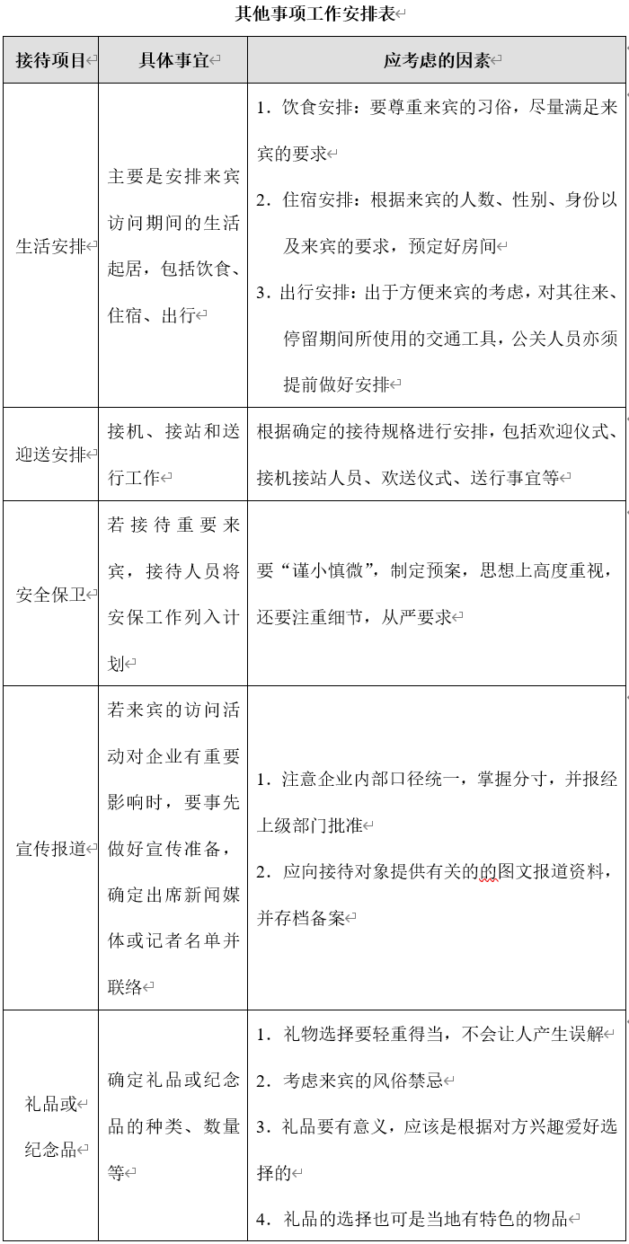
4.其他事项计划安排
在接待计划中,还应体现如下表所示的四项工作安排,接待人员应仔细斟酌来宾情况,作出合理的计划安排。

三、接待具体实施
(一)制订接待计划
接待人员提前制订接待计划,提出接待意见,明确接待协助部门、人员、规格、方式、日程安排和费用预算,并报请上级批准。
(二)迎接安排
接待人员应根据来宾的身份、人数、性别预订招待所或宾馆,安排好伙食标准、进餐方式、时间和地点,并按抵达时间派人派车迎接。
(三)看望、商议日程
来宾到后,接待人员应根据计划安排其入住预订的招待所,并安排公司有关人员前往看望,表示欢迎和问候,了解其来访日程和目的,商定活动日程并通知有关部门。
(四)接待中的具体事项要求
1.接待规格及陪同人员要求

2.接待地点的选择

3.会场安排
(1)对会见场所、座位应事先精心安排,留定座位。当双方人员较多、场所较大时,宜装扩音系统。如果有外宾,桌上应放置中英文座位卡。
(2)会见的座位排列:客人在右边,公司人员坐左边。团长安排在公司主办人右手第一位,副团长坐第二位,其他客人可依次落座。
4.用餐标准及审批权限
商务接待过程中,需要用餐时应遵循以下标准。

5.宿标准及审批权限
商务接待过程中,需要住宿时应遵循以下标准。

6.交通及车辆安排
对于需要公司派车接送的商务接待活动,需提前制订用车计划,由行政部车辆主管进行调配。按照以下顺序安排车辆。
(1)经常性商务接待,由行政部调拨一般性公务车辆接送。
(2)重点业务往来单位和特殊客人由公司专门的迎宾车辆接送。
(3)如果需要接送的人员过多,可通过出租车公司租赁中巴车接送。
7.参观旅游安排
公司商务接待过程中,原则上不安排旅游活动,特殊情况下经总经理批准后方可执行。商务接待过程中,需要参观公司的可以安排合适的时间由专人陪同参观,参观之后请参观者留下宝贵意见。但要注意,公司核心工作区不在开放参观之列,特殊情况需经总经理批准。
8.宴请
宴请的目的是多种多样的,如为欢迎或欢送某代表团或个人,或回访、答谢等。接待人员应对宴请类型做出不同的安排,从而达到宴请的目的。公司在不同场合可采用以下六种宴请类型,接待人员可根据活动目的、对象和经费开支等因素确定。

9.迎送安排
根据客人意见,公司预订车、船、机票,协助客人结算食宿账目,分别送行,派人派车送至车站、码头或机场。安排与商务接待对象相适应的人员送别,并对初次到来的客人赠送纪念品,注意赠送礼品的相关规定。
四、接待工作总结
每次完成较大规模的接待活动后,主要负责接待的人员应进行一次小结,以便总结经验、改进后续工作。